首页 关于力中人 我们的发展历程 我们的领先优势 服务理念 服务项目 我们的客户 联系我们
关于力中人
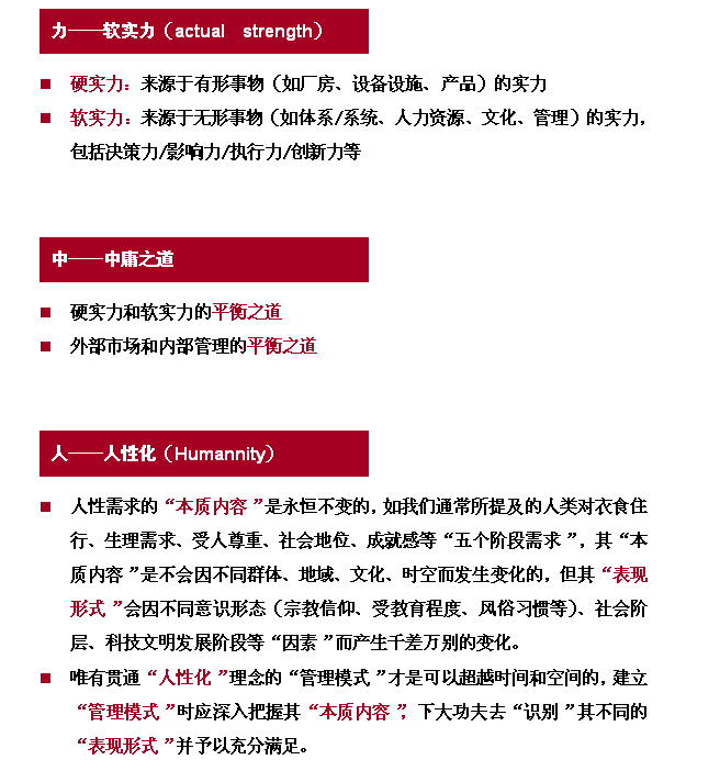
关于“力” “中”“人”
关于力中人
关于力中人 > 关于“力” “中”“人”

      厦门力中人管理顾问有限公司成立于2003年,福建地区企业最值得依赖的个性化服务的企业管理顾问,致力于强壮企业在体系、人力资源、文化、管理方面的实力;致力于改变企业家重视硬实力而忽视软实力的观念。


地址:厦门市厦禾路820号帝豪大厦606室
电话:0592-5158988、5158686、5158680、5158985 电邮:xqy8988@aren.cn
技术支持:厦门点激科技
闽ICP备05008609号-1